喜讯 学院6名选手入选第48届世界技能大赛中国集训队
喜讯 | 学院6名选手入选第48届世界技能大赛中国集训队
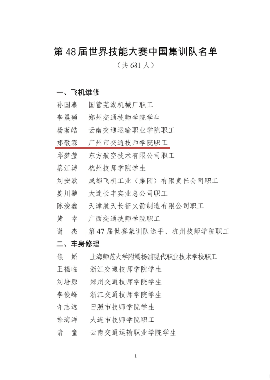
近日,人力资源社会保障部印发通知,公布第48届世界技能大赛中国集训队名单。学院郑敬霖、曾坤裕、洪文科、林康勇、曾文翰、刘铠文6人分别入选飞机维修、汽车技术、汽车喷漆、重型车辆维修、轨道车辆技术、数字交互媒体设计项目国家集训队。
此前,在刚结束的第三届中华人民共和国职业技能大赛中,学院参赛选手凭借扎实的技能功底、稳定的心理素质和出色的临场发挥,在与全国顶尖技能青年的同台竞技中脱颖而出。他们的优异赛场表现,是成功入选国家集训队、冲击世赛舞台的最直接证明。
汽车技术、重型车辆维修、飞机维修等传统交通运输类项目是学院的优势阵地。一代代学子在这些项目上接力突破,彰显了学院在车辆维修、航空装备等高端制造领域深厚的专业建设底蕴和卓有成效的培养模式。轨道车辆技术项目的新突破,将学院的交通技能人才培养体系拓展至更广阔的现代轨道交通领域;本次数字交互媒体设计项目选手的入选,更具格外重要的意义——不仅是该新兴项目在学院世赛史上的首次突破,更有力证明了学院在紧贴产业转型升级、布局数字经济前沿专业方面取得的实质性成功,标志着学院的专业建设已从传统的“大交通”领域,成功延伸至数字创意产业,形成“硬技能”与“软实力”并重、融合发展的人才培养新格局。
连续多届、多个项目稳定向国家集训队输送顶尖选手,并不断在新赛项上取得突破,这绝非偶然。这是学院始终坚持产教融合、高端引领、内涵发展办学方针的必然成果,是全体师生精益求精、追求卓越的工匠精神的集中体现。至此,学院已累计培养18人次、15名选手入选世界技能大赛国家集训队。
接下来,入选国家集训队的同学们将投入更加艰苦严格的集训,为争夺代表中国出征第48届世界技能大赛的资格奋力拼搏。


粤公网安备 44011102001388号