青春逐梦赛场,奋进不负韶华——广州市交通技师学院第二十三届田径运动会顺利举办
青春逐梦赛场,奋进不负韶华
——广州市交通技师学院第二十三届田径运动会顺利举办
11月12日至13日,广州市交通技师学院第二十三届田径运动会顺利举办。师生满怀激情与期待,齐聚科教城校区田径场,共同参与这场力与美交融、梦想与汗水交织的精彩盛会。
11月12日上午8时40分,运动会正式拉开序幕。学院专职党委副书记伊晓浏、各相关部门负责人及部分中层干部出席,开幕式由校园文化中心主任张虎成主持。

伴随着激昂的《运动员进行曲》,学院国旗护卫队、校旗方队、会旗方队、红旗方队、鲜花方队、裁判员方队、教师方队、各产业系代表方队及体育社团方队,迈着整齐步伐、怀着高昂斗志依次经过主席台。各产业系代表方队以创意表演和口号,巧妙融合专业亮点、人文情怀与时代潮流元素,呈现别具一格的视觉盛宴;体育社团方队的表演更添亮丽色彩,现场师生欢呼声、掌声此起彼伏。














随后,全院师生庄严肃立,奏唱国歌,升国旗、校旗、会旗。在飘扬的旗帜下,学院专职党委副书记伊晓浏致辞。她代表学院向全体师生致以亲切问候和衷心感谢,希望大家积极参与体育运动、弘扬体育精神,以实际行动助力“十五运”,在运动场上绽放光彩。

裁判员代表于念老师、运动员代表梁浩楠同学分别庄严宣誓,承诺将严格遵守竞赛规则与裁判员纪律,彰显对比赛的高度尊重和公平竞争的坚定追求。


本届田径运动会以“传承与创新”为主题,既保留100米短跑、跳远、铅球等传统项目,传承体育精神,又新增多项集体趣味项目。跑道上迸发速度与激情,田赛中彰显力量与高度。赛场上,疾驰身影如风似电,跃起弧线轻盈过杆,蓄力、旋转、投掷铅球铁饼的瞬间,赢得阵阵欢呼。








与此同时,教职工趣味竞赛同步火热开展。合力建塔、珠行万里、十人十一足等丰富多彩的项目中,教职工们各展所长,在协作与欢笑间尽显活力风采;女子800米、男子1500米长跑项目里,参赛老师们迈着矫健步伐、挥洒汗水,以速度和耐力诠释了拼搏进取的责任与担当。







赛场内外,处处是温暖人心的身影:裁判员严谨执裁,守护比赛公平公正;学生志愿者穿梭各赛场,递送成绩、整理器械;校园电视台记者抓拍精彩瞬间,实时播报赛事动态;医护人员随时待命,全程守护运动员安全;后勤保障团队精心筹备,为运动会圆满举办保驾护航。





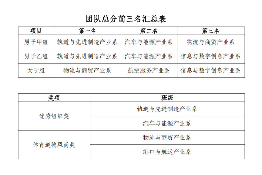
本届运动会历时一天半,共有1128人次师生运动员参与各项比赛,617人次在田径项目中获奖,共打破6项院纪录,评选出优秀组织奖2个、体育道德风尚奖2个。
获奖榜单


11月13日下午14时,运动会闭幕式举行。学院对本届运动会中表现突出的个人和团体予以表彰并颁发奖状,获奖运动员满怀激动站上领奖台。参赛选手表示,此次运动会是锻炼与展示自我的难得机会,能用汗水与努力为系部争光倍感骄傲,将以此为契机,继续提升运动水平。





学院党委副书记、院长梁登致闭幕辞。他向取得优异成绩的运动员表示热烈祝贺,向辛勤付出的全体裁判员、工作人员及积极参与、热情观赛的师生致以衷心感谢,希望交通师生将赛场上的拼搏精神、协作意识融入日常学习、工作与生活,坚持锻炼身体、锤炼意志,让健康成为成长基石、奋斗成为青春底色,共同推动学院体育工作持续发展,为学院高质量发展注入更多活力与动能。最后,梁登院长宣布运动会闭幕。

战鼓渐息,豪情未减,运动精神的火种已深深扎根交通师生心中。本届运动会既是体能与技巧的较量,更是精神与信念的传承。人生赛道无终点,愿大家能秉承行者精神,以赛场昂扬姿态跨越重重挑战,在人生征途上奋力奔跑,用汗水浇灌梦想,用坚持书写辉煌,创造更多属于自己的精彩篇章。































撰稿人:人文素养系 黄艳萍
粤公网安备 44011102001388号